韩日视频在线观看,亚洲v欧美v,亚洲码视频,亚洲精品www.,久草视频看看,成人免费区,三年片在线观看免费观看
Menu
首頁
關于新橋
新橋簡介
組織架構
合作院校
企業榮譽
企業文化
新聞中心
公司新聞
新硫快訊
產品介紹
安全環保
科技創新
人力資源
人才戰略
聯系我們
x
全站搜索
搜索
當前位置:
首頁
>
安全環保
安全環保
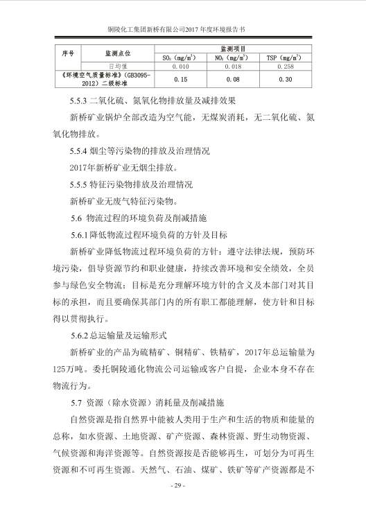
2017年環境報告書
發布時間:
2018-02-09 00:00
閱讀次數:
20117
分享:
/
關于2018年3月7日COD日均濃度超標的情況說明
銅化集團新橋礦業有限公司2017年廠界噪音自行監測數據